
Il progetto si inserisce nell’ambito delle attività di standardizzazione delle unità di abbattimento sfiati di stabilimento e di revamping dell’esistente sistema di abbattimento di uno dei reparti di produzione.
Un grosso beneficio ottenuto con la standardizzazione, oltre agli effetti positivi che ne derivano in termini di razionalizzazione delle scorte e gestione della manutenzione, è quello di consentire agli operatori che si spostano da un reparto all’altro per esigenze produttive, di ritrovare la medesima configurazione impiantistica e le stesse modalità operative, minimizzando in tal modo la probabilità di errori di manovra.
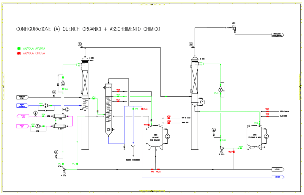
L’impianto di abbattimento è costituito da una prima colonna che opera un quench degli sfiati in ingresso o un primo stadio di assorbimento ed una seconda colonna opera invece un assorbimento chimico. Ciascuna è servita dalla relativa pompa di alimentazione della soluzione di abbattimento, serbatoi di stoccaggio, scambiatori di raffreddamento delle soluzioni di abbattimento.
Un ventilatore provvede all’estrazione degli sfiati a valle del treno di abbattimento e all’invio degli stessi al termocombustore.
Allo scopo di rendere il sistema il più flessibile ed in grado di gestire emissioni di sfiati di natura sia acida che basica, in funzione della particolare produzione in corso nel reparto, ho progettato il sistema in maniera da poter funzionare in differenti configurazioni.

La prima configurazione prevede di utilizzare la colonna C001 come quench degli sfiati in ingresso con lo scopo di abbattere parzialmente i composti organici che vengono poi separati nel successivo separatore D001 e raccolti nel serbatoio di stoccaggio S001; il quench è effettuato con acqua di pozzo che viene raffreddata da due scambiatori F001 e F002 in serie, alimentati ad acqua glicolata a +5°C, prima di rientrare in testa alla colonna C001.
La colonna C002 opera invece un assorbimento chimico utilizzando la soluzione contenuta nel serbatoio di stoccaggio S002.
Ciascuna colonna è servita dalla relativa pompa di alimentazione della soluzione di abbattimento P321/S e P322/S, rispettivamente per C001 e C002. Il ventilatore V001 provvede all’estrazione degli sfiati a valle del treno di abbattimento e all’invio all’inceneritore.

La seconda configurazione prevede invece di utilizzare la colonna C001 come primo stadio di lavaggio. In questo caso il separatore D001 viene escluso e il fondo colonna è allineato direttamente al serbatoio S001 il cui contenuto viene riciclato in testa alla colonna previo raffreddamento attraverso gli scambiatori F001 ed F002. E’ possibile anche l’utilizzo di C001 come primo stadio di assorbimento. La colonna C002 mantiene la stessa funzione ed assetto previsto nella precedente configurazione.